I N T E R S E C T I O N S#

Here You will find various explanations and examples for many intersection operations, and between many kinds of objects, like edges with edges, edges with surfaces, surface with a shell, shell with another shell and much more.

Intersection between curves:#

To calculate the intersections between any two curves, you can call the intersections methods. It will work for any edges in curves.py module.

For example, to calculate the intersections between a Ellipse2D and Circle2D you can do as follows:

import volmdlr
from volmdlr import edges, curves
from volmdlr.core import EdgeStyle

circle_frame = volmdlr.Frame2D(
    origin=volmdlr.Point2D(0.0, 0.0),
    u=volmdlr.Vector2D(1.0, 0.0),
    v=volmdlr.Vector2D(0.0, 1.0),
)
circle = curves.Circle2D(frame=circle_frame, radius=1)
ellipse_frame = volmdlr.Frame2D(
    origin=volmdlr.Point2D(1.6329931618544102, -1.1547005383785152),
    u=volmdlr.Vector2D(-0.8164965809277259, 0.5773502691896258),
    v=volmdlr.Vector2D(0.5773502691896258, 0.8164965809277259),
)
ellipse2d = curves.Ellipse2D(
    frame=ellipse_frame,
    major_axis=1.7320508075677725,
    minor_axis=0.9999999999993615,
)

intersections = circle.intersections(ellipse2d)

ax = ellipse2d.plot()
circle.plot(ax, EdgeStyle('r'))
for p in intersections:
    p.plot(ax, 'b')

(Source code, png, hires.png, pdf)

_images/intersections-1.png

Intersections between edges#

Edges are generally objects having a curve as its base tragectoty and a start and end points on that curve. We Have edges like LineSegment, Arc, FullArc, ArcEllipse, FullArcEllipse, BSplineCurve, both in 2-D and in 3-D.

To calculate the intersections between any two edges, you can call the intersections methods. It will work for any edges in edges.py module.

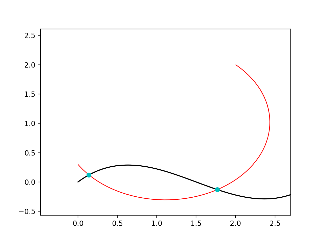
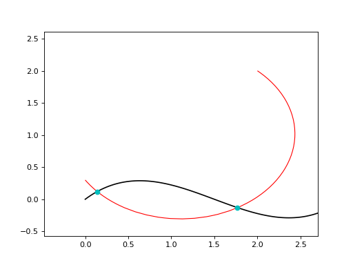
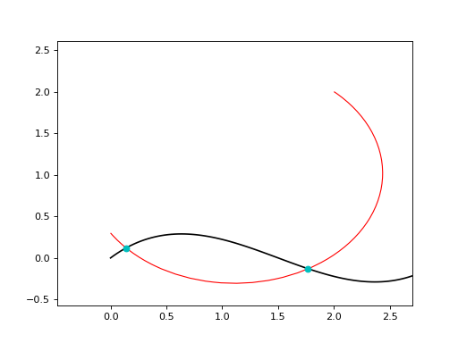
For example, to calculate the intersections between a BSplineCurve2D and Arc2D you can do as follows:

import volmdlr
from volmdlr import curves, edges
from geomdl import utilities
from volmdlr.core import EdgeStyle

degree = 3
points = [volmdlr.Point2D(0, 0), volmdlr.Point2D(1, 1), volmdlr.Point2D(2, -1), volmdlr.Point2D(3, 0)]
knotvector = utilities.generate_knot_vector(degree, len(points))
knot_multiplicity = [1] * len(knotvector)
bspline1 = edges.BSplineCurve2D(degree, points, knot_multiplicity, knotvector, None, False)

arc = edges.Arc2D.from_3_points(volmdlr.Point2D(0, 0.3), volmdlr.Point2D(1, -0.3), volmdlr.Point2D(2, 2))
intersections = bspline1.intersections(arc)
ax = bspline1.plot()
arc.plot(ax, EdgeStyle('r'))
for i in intersections:
    i.plot(ax, 'c')

(Source code, png, hires.png, pdf)

_images/intersections-2.png

Another example in 3D: BSplineCurve3D and LineSegment3D:

import volmdlr
from volmdlr import edges
from volmdlr.core import EdgeStyle
from volmdlr.models.edges import bspline_curve3d

#Here we are using a bspline curve previously defined as a model curve.
bs3d = bspline_curve3d()

#take two points of the bspline to use them to defined an intersecting line segment.
pt1, point2 = bs3d.points[30], bs3d.points[85]
vec = point2 - pt1
vec = vec.to_vector()
lineseg = edges.LineSegment3D(pt1 - vec*0.5, point2 + vec * 0.5)

#Search for intersections
intersections = bs3d.intersections(lineseg)

#plot results, the point on blue are the intersection points.
ax = bs3d.plot()
lineseg.plot(ax, EdgeStyle('r'))
for intersection in intersections:
    intersection.plot(ax, 'b')

(Source code, png, hires.png, pdf)

_images/intersections-3.png

Intersections between an edge and a curve#

Intersections between a wire/contour and an edge#

If you ever need to calcule the intersections of a wire/contour with any edge, you can use the edge_intersections method.

Example:

import volmdlr
from volmdlr.models.contours import contour2_unittest
from volmdlr.models.edges import bspline1
from volmdlr.core import EdgeStyle

# Here we are going to use a model contour2d and also a model bsplinecurve2d.

contour2d = contour2_unittest.copy()
contour2d = contour2d.translation(volmdlr.Vector2D(1, 0.0))

#search for intersections between a contour2d and an edge.
edge_intersections = contour2d.edge_intersections(bspline1)

#plot
ax = contour2d.plot()
bspline1.plot(ax, EdgeStyle('r'))
for intersection in edge_intersections:
    intersection.plot(ax, 'g')

(Source code, png, hires.png, pdf)

_images/intersections-4.png

Intersections between surface and edges#

In the same way, it is also possible to calculate intersections between a Surface3D and an edge of any type using the same command: edge_intersections . #todo: structure for method edge_structure.

import volmdlr
from volmdlr import edges, wires, surfaces
from volmdlr.core import EdgeStyle
from volmdlr.utils.common_operations import random_color


spherical_surface3d = surfaces.SphericalSurface3D(volmdlr.OXYZ, 1)
ax = spherical_surface3d.plot(color='b')

linesegment = edges.LineSegment3D(volmdlr.Point3D(-0.8, -0.8, -0.8), volmdlr.Point3D(0.8, 0.8, 0.8))
linesegment_intersections = spherical_surface3d.linesegment_intersections(linesegment)
linesegment.plot(ax, EdgeStyle('g'))
for p in linesegment_intersections:
    p.plot(ax, random_color())

(Source code, png, hires.png, pdf)

_images/intersections-5.png

Intersections between two surfaces#

import volmdlr
from volmdlr import faces, surfaces, edges
from volmdlr.core import EdgeStyle

R = 0.15
cylindricalsurface = surfaces.CylindricalSurface3D(volmdlr.OXYZ, R)

plane_frame = volmdlr.Frame3D(
    volmdlr.O3D,
    volmdlr.Vector3D(0.0, 0.7071067811865475, -0.7071067811865476),
    volmdlr.Vector3D(1.0, 0.0, 0.0),
    volmdlr.Vector3D(0.0, -0.7071067811865476, -0.7071067811865475),
)
plane = surfaces.Plane3D(plane_frame)
intersections = cylindricalsurface.plane_intersections(plane)
ax = cylindricalsurface.plot(edge_style=EdgeStyle('k'))
plane.plot(ax, edge_style=EdgeStyle('b'))
for intersection in intersections:
    intersection.plot(ax, EdgeStyle('r'))

(Source code, png, hires.png, pdf)

_images/intersections-6.png

Intersections between surfaces and faces#

The intersections between a Face3D and a Surface3D are also possible, and you can do it by also calling the surface_intersection method.

Example:

import volmdlr
from volmdlr import faces, surfaces, edges
from volmdlr.core import EdgeStyle

(Source code)

Intersections between two faces#

If you have any two faces intersecting, you can search these intersections by calling face_intersections method.

Example:

import volmdlr
from volmdlr import surfaces, faces
from volmdlr.core import EdgeStyle

face1 = faces.PlaneFace3D.from_surface_rectangular_cut(surfaces.Plane3D(volmdlr.OXYZ), -1, 1, -1, 1)
face2 = faces.PlaneFace3D.from_surface_rectangular_cut(surfaces.Plane3D(volmdlr.OYZX), -1, 1, -1, 1)
face_intersections = face1.face_intersections(face2)
ax = face1.plot()
face2.plot(ax, 'r')
for intersection in face_intersections:
    intersection.plot(ax, EdgeStyle('b'))

(Source code, png, hires.png, pdf)

_images/intersections-8.png

Intersection between a face and an edge#

Edges can intersect faces too. The method edge_intersections will do all the work, and it will return the intersections between two objects.

Example:

import volmdlr
from volmdlr import faces, surfaces, edges
from volmdlr.core import EdgeStyle

face1 = faces.PlaneFace3D.from_surface_rectangular_cut(surfaces.Plane3D(volmdlr.OXYZ), -1, 1, -1, 1)
lineseg = edges.LineSegment3D(volmdlr.Point3D(-.5, -.5, -.5), volmdlr.Point3D(.5, .5, .5))
linseg_intersections = face1.linesegment_intersections(lineseg)

ax = face1.plot()
lineseg.plot(ax, EdgeStyle('g'))
for ls in linseg_intersections:
    ls.plot(ax, 'y')

(Source code, png, hires.png, pdf)

_images/intersections-9.png

Intersections between two shells#