Useful operations#

Export to json file#

You can export any volmdlr objects to a json file. To do so, you can just call the method save_export_to_file.

Here is an example how you can save a plan face 3d to a .json file:

import volmdlr
from volmdlr import surfaces, faces

face = faces.PlaneFace3D.from_surface_rectangular_cut(surfaces.Plane3D(volmdlr.OXYZ), -1, 1, -1, 1)
face.save_export_to_file("json", 'path/to/where/to/save/your/file.json')

Import from json file#

If you have a json file containing volmdlr objects, you can use the method dessia_common.core.DessiaObect.from_json to import it.

Example:

import dessia_common

volmdlr_object = dessia_common.core.DessiaObject.from_json('path/to/your/file.json')

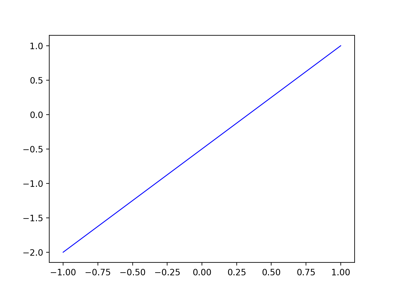
Matplotlib plots#

To have a matplotlib visualization of a volmdlr object in 2D or 3D, you can call the plot method in any object. See the following example

import volmdlr
from volmdlr import edges
from volmdlr.core import EdgeStyle

line_segment2d = edges.LineSegment2D(volmdlr.Point2D(1, 1), volmdlr.Point2D(-1, -2))
line_segment2d.plot(edge_style=EdgeStyle('b'))

(Source code, png, hires.png, pdf)

_images/useful_operations-1.png

Model Visualization#

To have a 3D visulaization of your model, most of the 3d objects has a babylonjs() method, which you can use to do so. Babylon.js is an open-source, JavaScript framework and engine for creating and rendering 3D graphics and games in web browsers. Here is an example on how you can do it.

from volmdlr import shapes

box = shapes.Solid.make_box(1.0, 1.0, 1.0)
box.display_3d()
_images/block_babylonjs.png