D I S T A N C E S#

Distance between two points#

import volmdlr


point1 = volmdlr.Point2D(0.0, 0.0)
point2 = volmdlr.Point2D(1.0, 1.0)

distance_point1_point2 = point1.point_distance(point2)
print(distance_point1_point2)

ax = point1.plot(color='k')
point2.plot(ax, color='c')

(Source code, png, hires.png, pdf)

_images/distances-1.png

Distance between point and another object#

To calculate the distance between a point and any other volmdlr object is enough to use just the point_distance method. If an abject does not have yet a point_distance method, it you raise you an error.

Here are some examples:

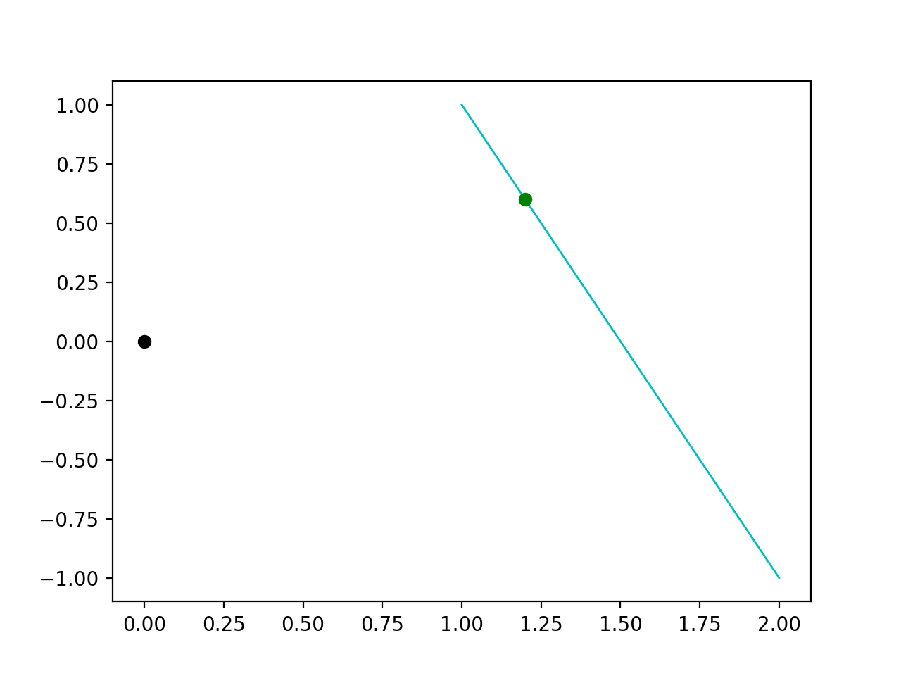
Distance LineSegment2D to Point2D:

import volmdlr
from volmdlr import edges
from volmdlr.core import EdgeStyle

point1 = volmdlr.Point2D(0.0, 0.0)
linesegment2d = edges.LineSegment2D(volmdlr.Point2D(1.0, 1.0), volmdlr.Point2D(2.0, -1))

distance_linesegment2d_point1, other_point = linesegment2d.point_distance(point1, return_other_point=True)

ax = point1.plot()
linesegment2d.plot(ax, EdgeStyle(color='c'))
other_point.plot(ax, 'g')

(Source code, png, hires.png, pdf)

_images/distances-2.png
print('distance_linesegment2d_point1: ', distance_linesegment2d_point1)
>>> distance_linesegment2d_point1:  1.3416407864998738

Distance PlaneFace3D to Point2D:

import volmdlr
from volmdlr import faces, surfaces
from volmdlr.core import EdgeStyle

plane = surfaces.Plane3D(volmdlr.OXYZ)
face = faces.PlaneFace3D.from_surface_rectangular_cut(plane, -1, 1, -1, 1)
point = volmdlr.Point3D(0.2, -0.3, 0.7)
distance_face_point, pt = face.point_distance(point, True)
ax = face.plot()
point.plot(ax, 'r')
pt.plot(ax, 'b')

(Source code, png, hires.png, pdf)

_images/distances-3.png
print('distance_face_point: ', distance_face_point)
>>> distance_face_point: 0.7

Distance between two edges#

To calculate the distance between any two edges, it is enough to use just the minimum_distance method.

Here are some examples:

import volmdlr
import volmdlr.nurbs.helpers as nurbs_helpers
from volmdlr import edges
from volmdlr.core import EdgeStyle

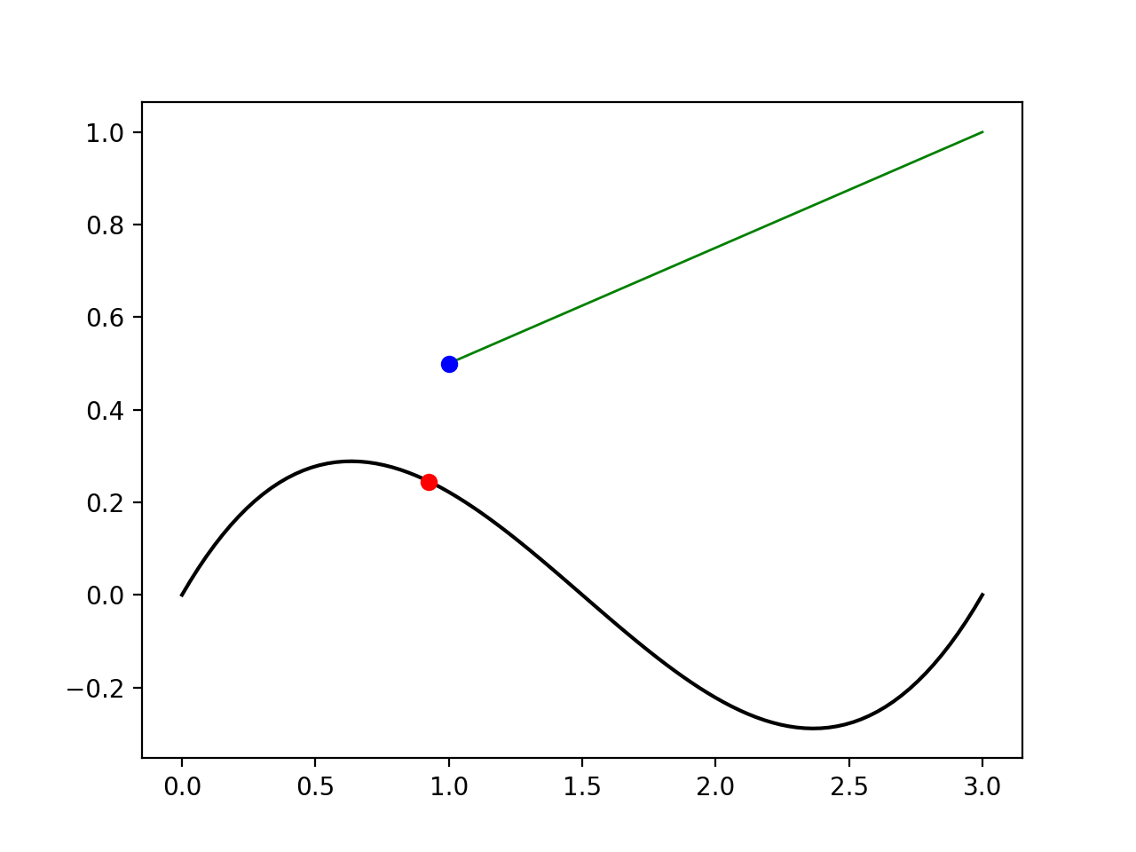
#### DISTANCE BETWEEN A BSPLINECURVE2D AND A LINESEGMENT2D ####

#Defining the BSplineCurve2D
DEGREE = 3
points = [volmdlr.Point2D(0, 0), volmdlr.Point2D(1, 1), volmdlr.Point2D(2, -1), volmdlr.Point2D(3, 0)]
knotvector = nurbs_helpers.generate_knot_vector(DEGREE, len(points))
knot_multiplicity = [1] * len(knotvector)
bspline1 = edges.BSplineCurve2D(DEGREE, points, knot_multiplicity, knotvector, None, False)

#Defining the LineSegment2D
lineseg = edges.LineSegment2D(volmdlr.Point2D(1, .5), volmdlr.Point2D(3, 1))

#plot
ax = bspline1.plot()
lineseg.plot(ax, EdgeStyle('g'))
distance_bspline_linesegment, pt1, pt2 = bspline1.minimum_distance(lineseg, True)
pt1.plot(ax, 'r')
pt2.plot(ax, 'b')

(Source code, png, hires.png, pdf)

_images/distances-4.png
print('distance_bspline_linesegment: ', distance_bspline_linesegment)
>>> distance_bspline_linesegment: 0.26561504740059355
import volmdlr
from volmdlr import edges, curves
from volmdlr.core import EdgeStyle

#### DISTANCE BETWEEN A ARC3D AND A ARCELLIPSE3D ####

vector1 = volmdlr.Vector3D(1, 1, 1)
vector1 = vector1.unit_vector()
vector2 = vector1.deterministic_unit_normal_vector()
vector3 = vector1.cross(vector2)

#Defining the Arc3D
circle3d = curves.Circle3D(volmdlr.Frame3D(volmdlr.O3D, vector1, vector2, vector3), 1)
start = volmdlr.Point3D(
    0.5773502691896258, 0.5773502691896258, 0.5773502691896258
)
end = volmdlr.Point3D(
    -0.9855985596534886, -0.11957315586905026, -0.11957315586905026
)
arc3d = edges.Arc3D(circle3d, start=start, end=end)

#Defining the Ellipse3D
ellipse_frame = volmdlr.Frame3D(
    volmdlr.Point3D(1, 0, 1), vector3, vector1, vector2
)
ellipse3d = curves.Ellipse3D(2, 1, ellipse_frame)
arcellipse3d = edges.ArcEllipse3D(
    ellipse3d,
    start=volmdlr.Point3D(0.4226497308, -0.5773502692, 0.4226497308),
    end=volmdlr.Point3D(1.5773502692, 0.5773502692, 1.5773502692),
)

#plot
ax = arc3d.plot()
arcellipse3d.plot(ax, EdgeStyle('g'))
distance_arc3d_arcellipse3d, pt1, pt2 = arc3d.minimum_distance(arcellipse3d, True)
pt1.plot(ax, 'r')
pt2.plot(ax, 'b')

(Source code, png, hires.png, pdf)

_images/distances-5.png
print('distance_arc3d_arcellipse3d: ', distance_arc3d_arcellipse3d)
>>> distance_arc3d_arcellipse3d: 0.5340975460532926

Distances between two faces#

You can also calculate the distance between two faces. To do so, you can use the face_minimum_distance method. It will work for any two faces.

import volmdlr
from volmdlr import surfaces, faces

R = 0.15
cylindricalsurface = surfaces.CylindricalSurface3D(volmdlr.OXYZ, R)
cylindricalface = faces.CylindricalFace3D.from_surface_rectangular_cut(cylindricalsurface, 0, volmdlr.TWO_PI, -.25, .25)
u_vector = volmdlr.Vector3D(-1, -1, -1)
u_vector = u_vector.unit_vector()
v_vector = u_vector.deterministic_unit_normal_vector()
w_vector = u_vector.cross(v_vector)
cylindrical_face_ = cylindricalface.frame_mapping(volmdlr.Frame3D(volmdlr.Point3D(-.5, .5, -.1),
                                                                  u_vector, v_vector, w_vector), 'new')
ax = cylindricalface.plot()
cylindrical_face_.plot(ax, 'r')
minimum_distance, pt1, pt2 = cylindricalface.face_minimum_distance(cylindrical_face_, True)
pt1.plot(ax, 'y')
pt2.plot(ax, 'b')

(Source code, png, hires.png, pdf)

_images/distances-6.png
print('minimum_distance: ', minimum_distance)
>>> minimum_distance: 0.3097688266437426

Distances between two shells#

Likewise, you can calculate the distance between two shells as shown in the next example:

import volmdlr
from volmdlr import edges, curves, surfaces, wires, faces, shells
from volmdlr.core import EdgeStyle
import math

# Create a random shape shell's faces
polygon1_vol1 = wires.ClosedPolygon3D([
    volmdlr.Point3D(-0.1, -0.05, 0),
    volmdlr.Point3D(-0.15, 0.1, 0),
    volmdlr.Point3D(0.05, 0.2, 0),
    volmdlr.Point3D(0.12, 0.15, 0),
    volmdlr.Point3D(0.1, -0.02, 0),
])

polygon2_vol1 = polygon1_vol1.rotation(
    volmdlr.O3D, volmdlr.Z3D, math.pi
).translation(0.2 * volmdlr.Z3D)
polygon3_vol1 = polygon2_vol1.rotation(
    volmdlr.O3D, volmdlr.Z3D, math.pi / 8
).translation(0.1 * (volmdlr.Z3D + volmdlr.X3D + volmdlr.Y3D))
sewing1 = polygon1_vol1.sewing(polygon2_vol1, volmdlr.X3D, volmdlr.Y3D)
sewing2 = polygon2_vol1.sewing(polygon3_vol1, volmdlr.X3D, volmdlr.Y3D)
faces_ = [faces.Triangle3D(*pts) for pts in sewing1] + \
         [faces.Triangle3D(*pts) for pts in sewing2]
bottom_surface3d = surfaces.Plane3D.from_plane_vectors(
    volmdlr.O3D, volmdlr.X3D, volmdlr.Y3D
)
bottom_surface2d = surfaces.Surface2D(polygon1_vol1.to_2d(volmdlr.O3D, volmdlr.X3D, volmdlr.Y3D),[])

top_surface3d = surfaces.Plane3D.from_plane_vectors(
    (0.3 * volmdlr.Z3D).to_point(), volmdlr.X3D, volmdlr.Y3D
)
top_surface2d = surfaces.Surface2D(
    polygon3_vol1.to_2d(volmdlr.O3D, volmdlr.X3D, volmdlr.Y3D), []
)

bottom_face = faces.PlaneFace3D(bottom_surface3d, bottom_surface2d)
top_face = faces.PlaneFace3D(top_surface3d, top_surface2d)
faces_ += [bottom_face, top_face]

#Instantiate shell
shell1 = shells.ClosedShell3D(faces_)

#Create a second shell from the first one, by rotating and translating it.
shell2 = shell1.rotation(volmdlr.O3D, volmdlr.X3D, math.pi / 5)
shell2 = shell2.translation(volmdlr.Vector3D(.5, .5, .5))

#Search minimum distance
minimum_distance_between_two_shells, point1, point2 = shell1.minimum_distance(shell2, True)

#plot
ax = shell1.plot()
shell2.plot(ax, 'r')
point1.plot(ax, 'b')
point2.plot(ax, 'g')

(Source code, png, hires.png, pdf)

_images/distances-7.png
print('minimum_distance_between_two_shells: ', minimum_distance_between_two_shells)
>>> minimum_distance_between_two_shells: 0.3374259086917476